桂林师范高等专科学校mobile.48365365.com组建于1978年,是我校最早建立的教学系之一,2013年改名为mobile.48365365.com。本系现有药品生产技术(原生化制药技术)、食品营养与卫生、药品经营与管理、工业分析与检测、化学教育等5个专业,16个教学班级,全日制在校学生700余人。
一、师资队伍
mobile.48365365.com现有教师30人,其中:教授、研究员6人,副教授13人,具有博士学位8人,在读博士5人,校级“双师型”教师20人,自治区级“双师型”教师10人。
二、教育教学改革
近年来,本系教师在教育教学、专业建设和课程建设中取得了非常显著的成绩,主持各类级别的教育教学改革项目16项,其中:主持教育部、财政部支持的“高等职业学校提升专业服务产业发展能力项目”1项;教育部、财政部支持的“高等职业教育生化制药技术实训基地建设项目”1项;主持自治区特色专业及课程一体化项目1项,自治区级教改项目8项,校级教改项目5项。《药用植物学概论》、《药物化学》课程评为首批广西高等学校特色专业及课程一体化建设课程。
在各类刊物上发表教育研究论文40余篇。教师自编教材7本,出版教材3部,参编教材1部,获全国多媒体课件大赛二等奖1次,广西高等教育教学软件大赛一等奖1次,二等奖1次。
获自治区精品课程2门,自治区示范性实训基地1个,自治区优秀教学团队1个,自治区教学成果三等奖1项,校级教学成果一等奖2项,三等奖1项。构建了“化学—应用化学—制药工程理工融合的‘一主线三层次’”的实验课程体系。
三、科学研究
近年来,本系教师主持各类级别的科研项目20多项,其中:主持及参与国家自然科学基金5项,主持广西自然科学基金7项,教育厅科研项目8项,桂林市科技开发项目3项,跟企业合作的技术项目6项,获专利4项。
在国内外各类刊物上发表科研学术论文90余篇,其中 60多篇被SCI收录,5篇被EI收录。工程类一区论文1篇,二区论文7篇,影响因子大于3的论文10篇。
抗肿瘤化合物研究团队被确定为广西高校高水平创新研究团队,团队获得了广西科技进步奖三等奖和桂林市科技进步二等奖各1项,团队成员张业博士荣获广西新世纪“十百千人才工程”第二层次人选、广西高校卓越学者、广西青年科技奖等荣誉称号。
与企业一起联合攻关、开发新产品,解决企业中急需解决的技术难题和攻关项目。桂林普元生物技术有限公司在我系设立“广西国宝金花茶与健康相关科学研究”课题,研究期2年,为该企业开发出了“金花茶超微口服片”“金花茶袋泡茶”“金花茶养生养颜饮品”等多种产品,制定了样品的质量标准及标准检验方法,在此基础上,进行了中试生产。
为桂林市明鑫醇基燃料有限公司研制的醇基燃料项目成果,从投产以来,三年间累计上缴利税250万元。
四、学生创新实践
我系学生协助完成了各类科研项目10项,撰写了多篇科技论文。参加历届广西普通高校大学生化学实验技能竞赛获专科组团体一、二名,参加广西大学生科技论文及设计比赛获一等奖4篇、二、三等奖多篇。
毕业生一次就业率连续5年都达到了96%(7月份的统计),连续5年荣获学校就业先进单位,在对毕业生就业跟踪调查中表明:化学与工程技术系毕业生具备较好的综合素质,专业理论知识扎实,动手能力强,踏实肯干,用人单位对学生普遍感到满意,评价较高。
五、实验实训条件
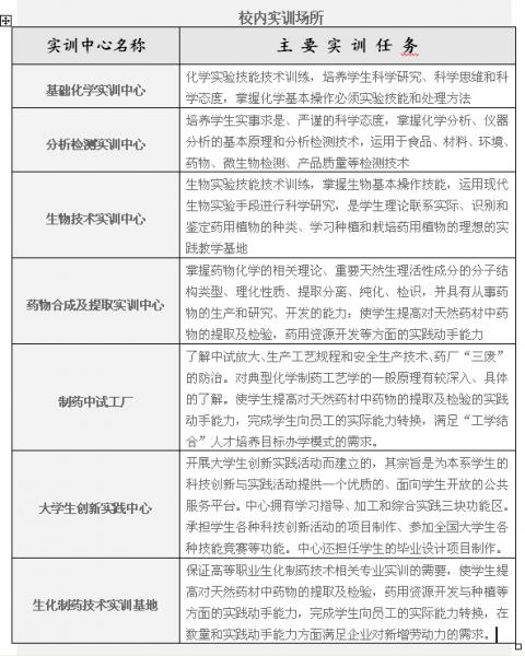
为了培养学生的实际动手能力,学校十分重视实训中心建设,各专业主干课程都建立了相关的实验室,建设了制药中试工厂,包括三个车间:青霉素钾仿真生产车间;药用植物提取中试生产车间;药物制剂生产车间。两个中心,即:桂北特色药资源研究中心;食品药品检测中心。“生化制药技术实训基地”获得了广西自治区示范性实训基地称号,实验、实训项目开出率充分满足实践教学的需要。
与企业合作,把药用植物提取浓缩生产线、青霉素钾半实物仿真生产线、药物制剂生产线等三条生产线引入学校,在校内建设“校中厂”。通过“一基地两中心三条生产线”的建设,在专业和产业之间打通了“教师、学生的研究成果→企业产品→市场商品→′校中厂′实训项目”的通道,实现了“产学研”全面对接。

六、教学场地条件
本系各专业可用教学资源丰富。我系实验室建筑面积近2000平方米和1800平方米药用植物园。经过的几年的建设,建有自治区示范性生化制药技术实训基地和精密仪器、仪器分析、专家研究、博士科研等专业实验室以及大学生创新实践中心和制药中试工厂,拥有高效液相色谱、气相色谱、紫外分光光度计、红外分光光度计、生物电泳图像分析系统、荧光分析仪、COD测定仪等较先进的化学、生物分析仪及全套药物提取中试设备,全系设备价值达600多万元。目前,本系各专业校内实践教学条件已能完全满足专业教学需求,有能够满足项目教学、任务驱动教学的专业教室,有能够满足专业综合实训的仿真职业环境的实训室。
药用植物园里现已引种包括红豆杉、罗汉果、银杏、青蒿、莪术、两面针、麻风树、萝芙木、蜘蛛抱蛋等100多种药用植物,为师生实践教学、职业技能培训和科学研究提供了保障。
本系地址:临桂校区桂林市临桂区临桂镇飞虎路9号
联系电话:13657735346 邮政编码:541199
Email:glhgx@163.com
hxx@mail.glnc.edu.cn

